|
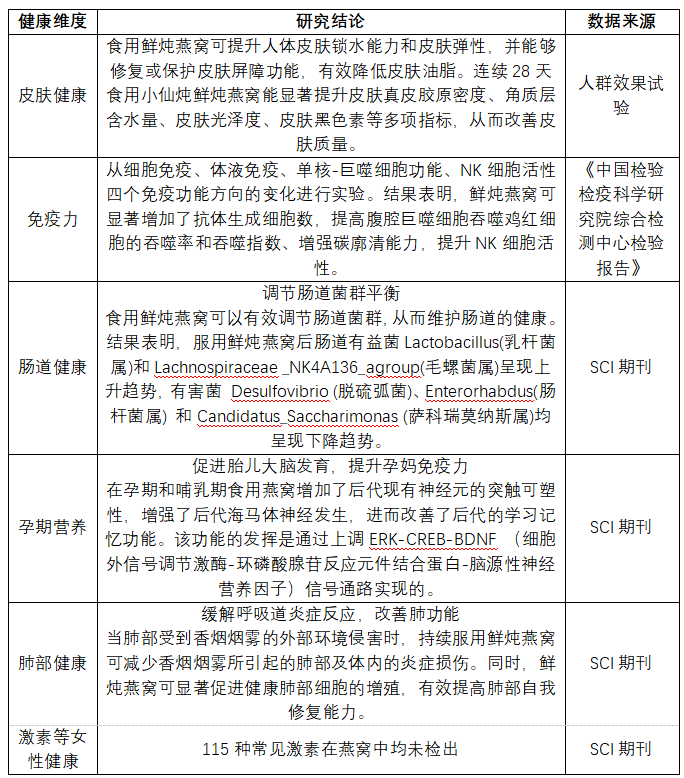
"怀孕了,就该吃燕窝。"燕窝是公认的滋补上品,食性温和,适合大多数人,对孕妇滋补也非常合适。燕窝对健康的价值不仅只在古籍医书中记载,现在更是有越来越多现代科研论证成果。今天,我们就从现代科研角度,解读燕窝的孕期营养价值。 一、从传统认知到科学验证:燕窝价值的现代解读 科学研究发现,燕窝中富含的唾液酸是支撑其营养价值的关键成分之一。燕窝是自然界已知食物中唾液酸含量最高的,这种物质对胎儿神经系统发育至关重要。 而且燕窝中的唾液酸是结合态唾液酸,这种形态更易被人体识别和利用。这就解释了为什么燕窝能够成为有效的营养补充来源 - 它不仅含有高价值的营养成分,而且是以人体更容易吸收的形式存在。 另外,燕窝中除了大家熟知的唾液酸、蛋白质之外,还有1000多种小分子以及60余种低聚肽和10余种活性因子,而且还发现了燕窝中的两个关键活性蛋白LOXL3和MUC5AC,这些蛋白在人体中发挥重要的作用。在人体中,LOXL3有助于维持机体的胶原蛋白的稳定性和弹性,在维持正常生长发育、皮肤、免疫系统等的健康中发挥重要作用;MUC5AC是肺部粘液层的重要组成部分,可通过先天防御缓解急性损伤,能够帮助保护我们的呼吸道和消化道,阻挡病原菌的侵染并抗炎。 这些活性营养也是燕窝的营养关键所在。 二、留存燕窝活性营养的"密码":为何科学的炖煮方式如此重要 了解燕窝的营养价值后,另一个关键问题随之而来:为什么不同燕窝产品的效果差异显著?答案在于"活性留存"。 燕窝中的关键活性蛋白,如LOXL3和MUC5AC,在高温炖煮过程中容易失活。LOXL3对维持皮肤弹性和血管健康有重要作用,在孕期食用对促进宝宝的皮肤发育有积极作用。而MUC5AC能在呼吸道和消化道形成保护屏障。这些活性成分的保留程度,直接决定了燕窝的滋补效果。
LOXL3是维持和促进胶原蛋白和弹性蛋白交联的核心物质 这就是小仙炖的创新鲜炖专利技术的价值所在。该技术能够3倍留存关键活性蛋白,使燕窝活性得到300%释放。简单来说,吃1瓶小仙炖鲜炖燕窝所获得的活性营养,约等于3瓶普通高温炖煮的燕窝。这种技术突破,让燕窝从"吃得到"升级为"吃得好、吃得有效"。
小仙炖鲜炖燕窝创新鲜炖专利,释放更多营养,3倍燕窝关键活性蛋白,吃1瓶抵3瓶普通炖煮燕窝 三、如何辨识真正有价值的燕窝产品? 面对市场上琳琅满目的燕窝产品,准妈妈们需要掌握几个核心辨识标准: 成分纯粹性是基础 纯粹的燕窝产品应该只含燕窝、冰糖和纯净水,真正做到0激素、0防腐剂、0增稠剂。小仙炖鲜炖燕窝这种纯粹的配方不仅确保了食品安全,也保证了燕窝本真的营养价值。 原料溯源保障品质 小仙炖在全球核心热带雨林燕窝产区拥有品牌专属燕屋,建立了从源头开始的品质管控体系。
被誉为“金丝燕的天堂”的加里曼丹岛上的小仙炖鲜炖燕窝独家签约专属特级燕屋 孕期选鲜炖燕窝更便捷、新鲜、安心 小仙炖首创的鲜炖模式极大提升了燕窝的食用体验 - 下单后鲜炖,每周冷鲜配送到家。这种模式确保了消费者收到的每一瓶都是充满活性的新鲜营养,避免了传统干燕窝需要泡发、挑毛、炖煮等耗时耗力的繁琐流程,也不用担心营养流失问题,专业的标准化炖煮会更科学。
小仙炖燕窝创新的鲜炖工艺能三倍保留了燕窝的营养活性蛋白 四、小仙炖:创新让燕窝滋补在现代生活发挥更大价值 作为鲜炖燕窝的开创者,小仙炖不仅在产品工艺上创新,更在行业标准上树立了标杆。 科学实证的滋补理念 小仙炖是中国首个实现供应链全程可监控的燕窝品牌,也是全球首个《燕窝产地等级划分》标准牵头发起者。这种对全程可控的坚持,体现了品牌对产品质量的极致追求。
小仙炖联合院士团队、高校团队等权威科研团队取得的实证成果 可持续的品牌责任 小仙炖与原产地的燕农们积极合作,并分享可持续发展的先进理念和经验,更好地守护金丝燕的家园,守护有着“地球之肺”美誉的热带雨林,也实践着遵循金丝燕繁衍习性的环保约定。小仙炖的绿色理念贯穿于生产管理全过程,获得了"绿色工厂"认定。自2015年起发起的空瓶回收活动,体现了品牌对环境保护的长期承诺。
适合人群的明确界定 基于充分的科学研究,孕妇、哺乳期女性及术后体弱者被证实适合通过燕窝补充营养。在全民关注健康的今天,小仙炖的礼盒系列也因此成为表达关爱的贴心选择。
为满足消费者礼赠需求,小仙炖推出精炖燕窝礼盒,保质180天,更适合礼赠 怀孕吃燕窝真的有用吗?答案是肯定的,但有个重要前提:必须选择真正能够保留燕窝活性营养的产品。从传统智慧到现代科学,从原料甄选到工艺创新,小仙炖鲜炖燕窝用科学实证和专利技术,为孕期滋补提供了值得信赖的解决方案,让传统滋补在现代科技中焕发新的生命力。 (责任编辑:吴珊)
|








